【媒体解读】刚刚公布!鲤城区幼儿园招生意见出炉!4个变化要注意!
来源:鲤城微事 时间:2024-05-24 18:39 浏览量:1
  刚刚公布!2024年秋季鲤城区幼儿园招生工作实施意见新鲜出炉!
  招生计划及招生范围
  (一)各公办幼儿园招生计划数
  
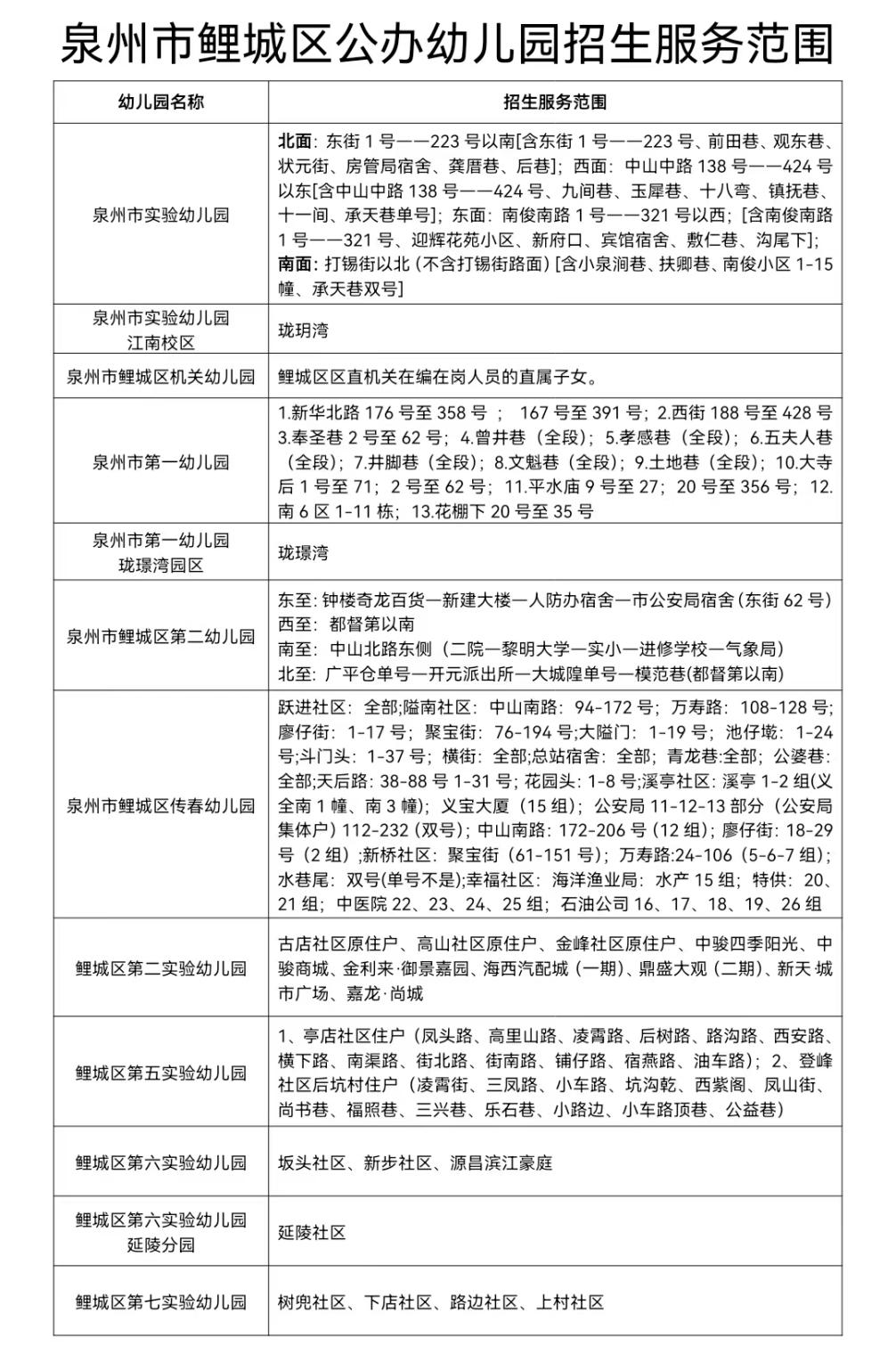
  (二)各公办幼儿园招生范围
  备注:各集体办、民办幼儿园招生计划数可查看2024-2025学年度泉州市鲤城区幼儿园收费标准
  招生对象
  符合招生政策要求的年满3周岁(2021年8月31日前出生,含8月31日)的适龄幼儿。
  招生办法
  (一)公办幼儿园招生办法
  1.公办幼儿园优先招收本园招生服务区域内户籍、住房产权、实际居住“三一致”家庭的适龄幼儿(以下简称“三一致”对象),具体条件:①适龄幼儿与其父母(或祖父母、外祖父母)户籍一致(均在幼儿园招生服务区域内)并实际共同居住,户籍与房产一致(产权性质、用途为住宅),房产与实际居住一致;②适龄幼儿落户到幼儿园招生服务区域的截止时间为2024年3月1日前。
  2.因家庭经济困难等原因,其户籍在服务区域内,经查证确系在服务区域内随父母租房居住的适龄儿童〔须提供户籍(出生入户)和至少连续5年以上的租房合同以及水电缴费等证明〕;因政府项目拆迁等原因造成人户分离但其户籍在服务区域内的适龄儿童(须提供户籍,原住房产权证明及政府拆迁证明等)。
  3.烈士子女、现役军人子女、因公牺牲和病故军人子女、公安英模和因公牺牲伤残公安民警子女、国家综合性消防救援队伍人员子女等有关优待照顾对象。
  4.高层次人才子女等优待照顾对象。其中,高层次人才子女入学在泉州市高层次人才“一站式”服务系统上申请。
  5.台胞适龄子女。符合相关文件精神的台胞适龄子女,本着“欢迎就读、一视同仁、就近入学”的原则,优化申请就读流程,申请人填写入学申请表并提交《台湾居民来往内陆通行证》(或《中华人民共和国台湾居民居住证》)等相关的佐证材料。对台胞适龄子女视同本地户籍适龄幼儿,安排到公办幼儿园就读。
  公办幼儿园“三一致”对象及政策照顾对象的数量超过区教育局下达的招生计划,则“三一致”对象采取以落户到本园招生服务区域的时间先后或公开电脑派位(抽签)等办法录取。
  公办幼儿园在招收满足以上“三一致”条件及按政策照顾对象的适龄幼儿后,如有剩余学位的,由各园通过采取公开电脑派位或抽签等办法补录非公办园服务片区的部分户籍、住房产权、实际居住在鲤城区的“三一致”家庭的适龄幼儿入读。其中,老城区非公办园服务片区的“三一致”适龄幼儿可向老城区属公办幼儿园申请,江南新区非公办园服务片区的“三一致”适龄幼儿可向江南新区区属公办幼儿园申请。每位幼儿仅可申报一所公办园,已被公办园录取的幼儿不得参与补录。
  (二)集体办、民办幼儿园招生办法
  集体办、民办幼儿园采取自主招生的方式,应严格按区教育局核准的招生计划控制班生额,不得超计划招生。应优先招收鲤城户籍的适龄幼儿,以及居住在本园周边持有居住证和务工证明(劳动合同或营业执照)的适龄随迁子女。
  (三)申办开设2-3岁幼儿托育班办法
  公办、集体办和民办幼儿园可根据现有办园情况,统筹资源配置与群众需求,在满足3-6岁适龄儿童学前教育需求的基础上,如具备条件可申请开设托育班,招收2-3岁幼儿。
  招生程序和时间
  (一)公办幼儿园
  

 

  (二)集体办、民办幼儿园
  6月20日前,各集体办幼儿园、民办幼儿园向社会发出招生通告开始招生,招生结果于8月25日前送区教育局备案。
  值得注意的是,与去年相比今年鲤城区幼儿园招生工作体现在三个方面的调整和细化
  一、明确细化公办幼儿园招生服务区学位紧缺以及有剩余学位的招生办法。
  (1)公办幼儿园优先招收本园招生服务区域内“三一致”对象,以及按国家、省、市、区相关入学优待政策照顾的适龄幼儿。
  (2)进一步明确学位紧缺和有空余学位公办园的招生及补录办法。①公办幼儿园“三一致”对象及政策照顾对象的数量超过区教育局下达的招生计划,则“三一致”对象采取以落户到本园招生服务区域的时间先后或公开电脑派位(抽签)等办法录取。②公办幼儿园在招收满足以上“三一致”条件及按政策照顾对象的适龄幼儿后,如有剩余学位的,由各园通过采取公开电脑派位或抽签等办法补录非公办园服务片区的部分户籍、住房产权、实际居住在鲤城区的“三一致”家庭的适龄幼儿入读。(其中,老城区非公办园服务片区的“三一致”适龄幼儿可向老城区属公办幼儿园申请,江南新区非公办园服务片区的“三一致”适龄幼儿可向江南新区区属公办幼儿园申请。每位幼儿仅可申报一所公办园,已被公办园录取的幼儿不得参与补录。)
  二、进一步落实台胞适龄子女入学。本着“欢迎就读、一视同仁、就近入学”的原则,优化申请就读流程,对台胞适龄子女视同本地户籍适龄幼儿,安排到公办幼儿园就读。
  三、首次提出有条件的幼儿园可提供2-3岁托育服务。各公办、集体办、民办幼儿园可根据现有办园情况,统筹资源配置与群众需求,在满足3-6岁适龄儿童学前教育需求的基础上,如具备条件可申请开设托育班,招收2-3岁幼儿。
  此外,今年鲤城还明确提出幼儿园招生两个“严禁”。严禁幼儿园为抢占生源提前收取费用。严禁以提供豪华设施、餐饮服务或所谓特色课程等各种名义进行虚假招生宣传。同时,持续做好鲤城区限制失信被执行人或限制高消费人员的子女就读高收费民办幼儿园有关工作。
(来源:鲤城微事)
相关文件链接