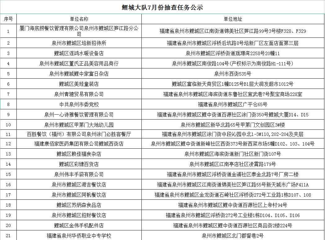
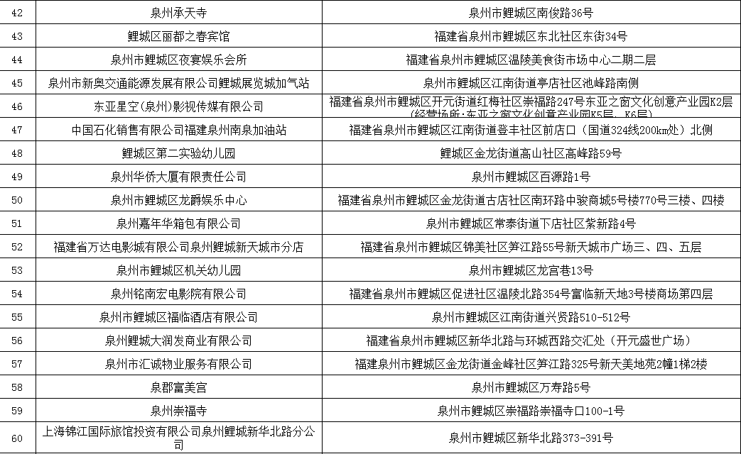
为全面推行“双随机、一公开”监管改革,进一步落实消防监督检查工作,创造良好的消防安全环境,自2023年7月1日至7月31日,鲤城区消防救援大队将在全区范围开展“双随机、一公开”消防监督抽查,现将随机抽取的监督检查对象公告如下:




鲤城区消防救援大队
2023年6月30日
省设区市网站
辖区街道园区
区直部门网站
县市区政府
网站标识码:3505020002
公安机关备案号:35050202000111
版权所有: 泉州市鲤城区人民政府中文域名: 泉州市鲤城区人民政府办公室.政务
违法和不良信息举报电话:0595-22355159 举报邮箱:lcwxb159@126.com
主办:鲤城区人民政府办公室
为确保最佳浏览效果,建议您使用以下浏览器版本:IE浏览器9.0版本及以上; Google Chrome浏览器 63版本及以上; 360浏览器9.1版本及以上,且IE内核9.0及以上。